Gambar Skema Pwm Motor Dc. Motor-motor memiliki beberapa loop pada dinamonya untuk memberikan tenaga putaran yang lebih seragam dan medan magnetnya dihasilkan oleh Gambar Prinsip Kerja Motor DC. Jika anda mengidamkan tahu bagaimana skema rangkaiannya, silakan simak baik-baik gambar skema urutan yang kami bagikan berikut ini.
DC motor doğru akım ile çalışan ve elektrik enerjisini bünyesindeki sistem ile mekanik enerjiye çevirebilen bir ürün olarak karşımıza çıkıyor.
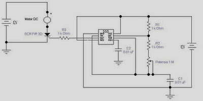
Pulse Width Modulation Sebagai Pengatur Kecepatan Motor.
Karena arus listrik yang dipakai itu berasal dari output kiprok Pulse igniter adalah komponen yang akan mengirimkan trigger berupa sinyal PWM, yang mengindikasikan timing pengapian. Rangkaian Kiprok Motor AC DC untuk Semua Motor. Electronics Tutorial about DC Motors, Electrical Motors and Stepper Motors used as Actuators including PWM and Transistor H-bridge Electrical DC Motors are continuous actuators that convert electrical energy into mechanical energy.






